各位毕业生:
为进一步周密细致做好我院毕业生离校工作,营造健康有序的环境和氛围,确保毕业生文明安全离校,结合学校工作实际,现制定本工作方案。
一、时间安排
2023届毕业生离校手续预计于毕业典礼前5个工作日9:00-11:00、13:30-16:00集中办理,具体安排见附件1《2023届毕业生离校手续工作安排表》。
二、手续办理
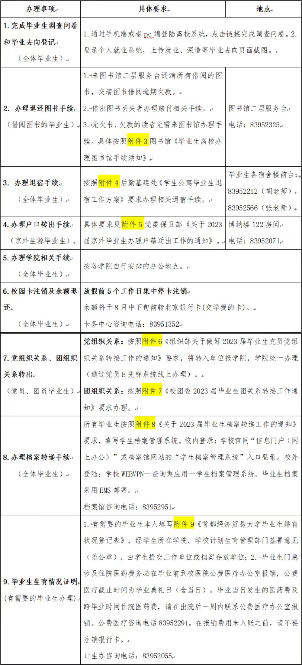
2023届毕业生使用电子离校系统(具体使用说明详见附件2《快猫短视频 离校系统学生使用指南》),按下述要求完成离校手续办理。

三、离校温馨提示
1、文明离校。请同学们更加爱护校园设施,更加珍惜师生情谊,用实际行动做学弟学妹学习的榜样,为母校留下完美印象,为自己留下美好回忆,用积极向上的精神风貌为母校再添上一道美丽的色彩。
2、保重身体。天气炎热,请同学们养成健康的生活习惯,做到劳逸结合,防止中暑;不要过度贪凉,不宜吃生冷食品,防止感冒“乘凉而入”;不过度饮酒,防止饮酒伤身,酒多误事,以最佳的身心状态迎接新岗位的挑战。
3、注意各项工作截止时间。附件7已通过团支书下发;附件6由赵老师联系到具体同学;附件9请集中在6月7日11:00前集中到院办办理。其余各项工作请注意毕业生群通知。
联系人:白老师
联系方式:83952604
快猫短视频
学生工作办公室
2023年6月1日